网站首页
关于我们
项目业绩
项目实景
新闻动态
政策法规
资料下载
公司招聘
联系我们
jingcan project construction supervision
上海景灿工程建设监理有限公司
公司新闻
政策法规
联系我们
联系电话:
021-62206988
邮箱:
179062324@qq.com
地址:
上海市闵行区万源路599号1栋10F
关于我们:
ABOUT US
公司简介
董事长寄语
企业文化
组织构架
荣誉资质
企业动态:
Anuncio de empresa
您现在位置
:
网站首页
>>
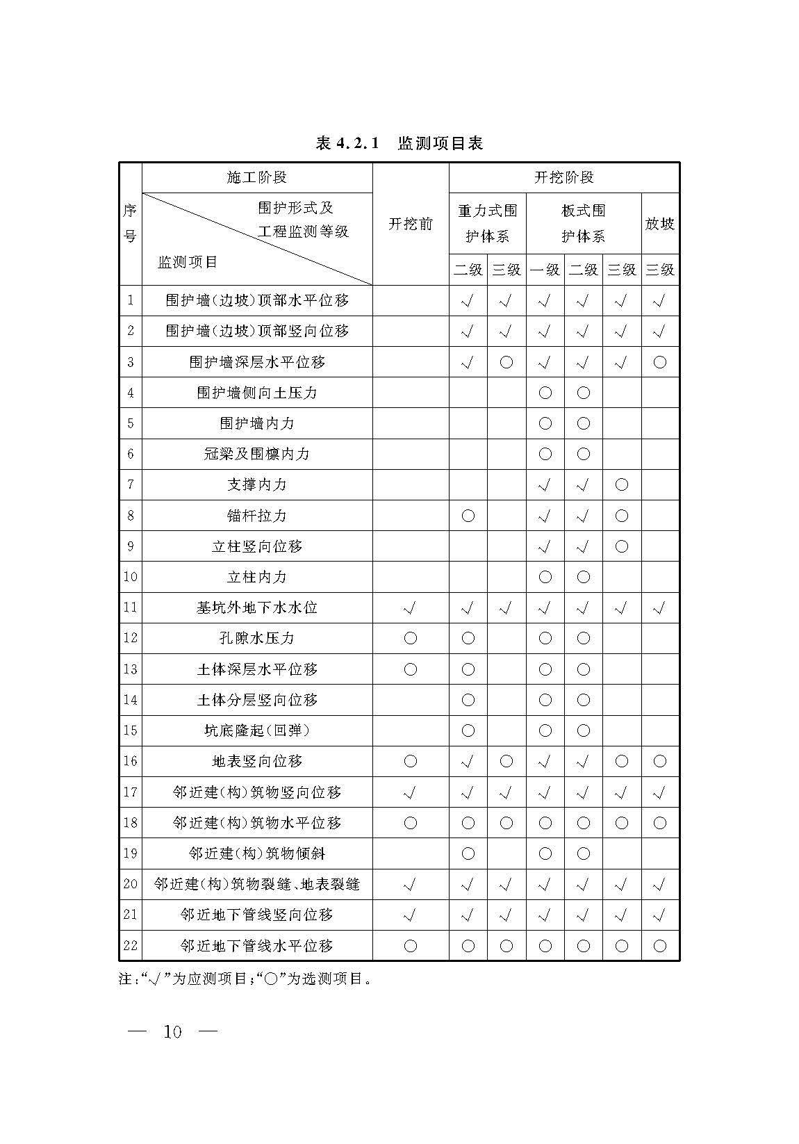
DGTJ 08-2001-2016 基坑工程施工监测规程
DGTJ 08-2001-2016 基坑工程施工监测规程
来源:
|
作者:
jingcangongcheng
|
发布时间:
2020-08-19
|
1514
次浏览
|
🔊
点击朗读正文
❚❚
▶
|
分享到:
上一篇:
JGJ 355-20......
下一篇:
DGTJ 08-61......