网站首页
关于我们
项目业绩
项目实景
新闻动态
政策法规
资料下载
公司招聘
联系我们
jingcan project construction supervision
上海景灿工程建设监理有限公司
您现在位置
:
ABOUT US
公司简介
董事长寄语
企业文化
组织构架
荣誉资质
关于我们:
公司新闻
政策法规
联系我们
联系电话:
021-62206988
邮箱:
179062324@qq.com
地址:
上海市闵行区万源路599号1栋10F
企业动态:
Anuncio de empresa
网站首页
>>
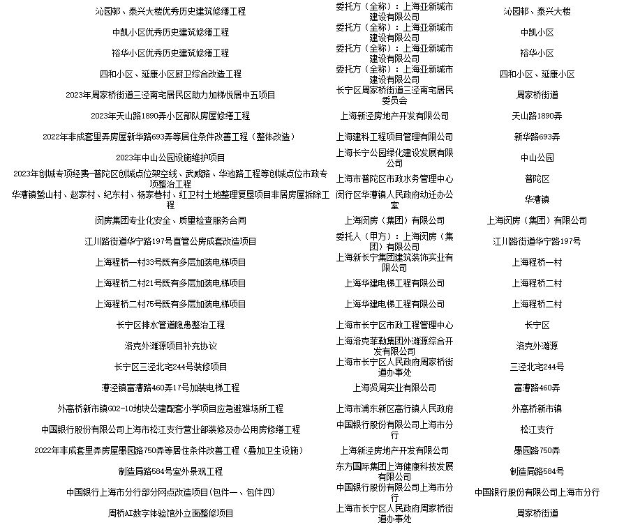
2023年主要监理项目一览表
景灿监理公司2023年主要监理项目一览表